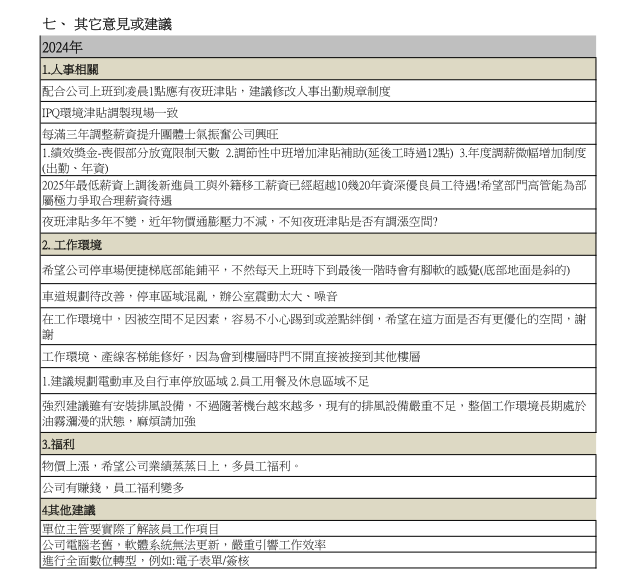
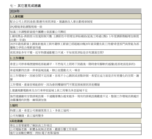
一詮精密重視員工的勞動權益,打造幸福且安全的職場環境,提供同仁友善平等的工作機會、實施性別平等政策、營造互相尊重的氛圍; 提供具有市場競爭力的薪酬水準,提高同仁對公司的向心力,減少人員流動頻繁,讓公司營運穩健發展;一詮精密提供完整教育訓練管道 ,且不定期舉辦各種訓練課程,充實同仁的專業職能,提升職場競爭力;透明的升遷管道,讓同仁可預期未來職涯發展的可能性;良性 的勞資互動,同仁可在勞資會議中暢所欲言,表達意見,公司亦善意回應取得勞資共識;此外,一詮精密導入ISO 45001職業安全衛生管 理系統,強化公司在職業安全健康上的管理績效,有效保障員工的身心健康;最後,取之於社會,用之於社會,一詮精密除了在營收表現 屢創佳績之外,亦積極配合集團政策持續投入公益活動、照顧弱勢團體,善盡社會責任。
一詮精密平等對待員工,透過各項平權措施,消弭任何可能造成職場不對等的勞動條件,保障同仁勞動權益。身為LED/IC導線架及散熱片等 產品的領導品牌,近年由於廠區生產效能提升,帶動公司營收成長之餘,對於人力資源的需求亦大幅增加,近年平均提供近千個工作機會, 搭配公司具有競爭力的薪酬水準,吸引優秀人才加入公司打拼。
具體而言,一詮精密屬半導體製造產業,全體員工皆屬於不定期契約類型 (即正職員工),公司提供長遠且安穩的工作型態,讓員工能夠全心投入工作而無後顧之憂,有助於保障員工的經濟生活。
其次,員工主要可分為直接人員與間接人員,直接人員由於產線技術性質緣故,以男性居多;間接人員則主要從事研發、品保與業務工作 ,以男性為主。
至於年齡分布而言,近年不論是直接人員或間接人員,50歲以下的員工合計約佔87%,代表一詮精密現階段以中壯年員工 為主幹,由資深具有實務經驗的主管帶領年輕團隊衝刺,人力結構穩定無明顯異動,無發生人力缺口之虞。
本公司定期依據物價水準、市場供需、同業薪資標準與當地法令要求等相關因素調整薪資水準,並適時頒訂各種員工分紅及獎勵制度, 以提供同仁合理的薪資報酬、吸引並留任優秀人才。
本公司依循國內法令規章制定內部規範,並透過新人訓練善加宣導,指導員工、各 級主管及董事會成員。
| 重大主題 | 薪酬福利 | |
| 對公司的重要性 | 一詮精密秉持「處事以誠、行之以敬、言行一致」之經營理念,希望員 工以進入一詮精密大家庭為樂,並感受溫暖和諧的工作氣氛;除了利潤 共享的激勵制度外,並規劃符合員工及眷屬需求的福利制度。 | |
| 政策/承諾 | 落實利潤共享的激勵制度。 | |
| 目標 | 短期 | •激勵員工踴躍提出有創意、新方法之提案,頒發提案獎金、立案獎 金,再依據改善成果效益給予豐厚的獎勵金。 •激勵員工創造雙贏~依年度考績辦理員工調薪,讓績效管理與薪酬及 晉升結合。 •獎金天數自己爭取~依照年度損益及個人考績核發年終獎金。 |
| 中長 | 維持勞資關係和諧,提升員工對公司認同度及留任率,創造優質企業口碑。 | |
| 當年度投入資源及具體成果 |
|
|
| 負責部門/申訴機制 | 人資/員工意見箱 | |
利潤共享的激勵制度:
(A)激勵員工踴躍提出有創意、新方法之提案,頒發提案獎金、立案獎金,再依據改善成果效益給予豐厚的獎勵金。
(B)鼓勵員工參與經營,具備完善的員工分紅與入股制度,員工也可以是股東。
(C)激勵員工創造雙贏,依年度考績辦理員工調薪,讓績效管理與薪酬及晉升結合。
(D)獎金天數自己爭取,依照年度損益及個人考績核發年終獎金。

勞資雙方順暢溝通有助於促進勞資合作,讓員工瞭解公司的生產計畫、業務概況及市場狀況,同時讓公司的管理階層適 時掌握員工的勞動條件,更能夠以員工需求為出發點建構友善職場。
一詮精密恪遵法令,內部人事行政管理均符合各營 運據點的當地勞動法令,依法至少每三個月舉辦一次勞資會議,資方代表包含事業處主管、公司治理主管及人事部門主 管等,協調勞資關係,透過雙方定期溝通對話,促進勞資合作,員工得以表達意見、向公司爭取提高勞動條件,有效提 升勞工地位。
同時,本公司自民國66年成立迄今,均維持和諧之勞資關係,亦設有多元溝通管道,透過雙向溝通,讓員工能夠充分表 達意見,公司亦能適時回應,並將其建議逐一轉化成政策以便落實,一直以來一詮精密勞資關係和諧,從未發生勞資爭議 情事。從未因有勞資糾紛而造成損失,預估未來亦無此類之損失。
